
2022年4月20日,浙江大学医学院附属第一医院胡少华教授团队等在Molecular Psychiatry(IF=15.992)杂志在线发表了最新研究成果“Multi-omics analyses of serum metabolome, gut microbiome and brain function reveal dysregulated microbiota-gut-brain axis in bipolar depression”。这项研究首次通过血液代谢组学、粪便宏基因组学、脑网络组学等三组学联合分析揭示了肠道微生物在双相障碍抑郁发病过程中的“微生物-肠-脑”轴(microbiota-gut-brain axis, MGB轴)机制,提示肠道菌群通过调节血液代谢组学进而影响脑功能的内在联系。
双相障碍(Bipolar disorder, BD)是一种常见的、易慢性化、高自残的重性精神疾病,影响着全球2-3%的人口,以反复发作的抑郁和/或(轻)躁狂症状为主要临床特点,伴随显著的认知和社会功能损害,给患者、家庭和社会带来沉重的疾病负担,但病因复杂,BD的临床诊治面临极大挑战。
近年来,肠道微生物与人体健康和疾病的关系引起了越来越多的关注,大脑与肠道微生物之间信息的双向调控机制,即MGB轴,已成为神经科学研究的热点领域。血液作为代谢物的转运体,在大脑和肠道微生物之间可能起着沟通的桥梁作用。越来越多的证据表明,BD与MGB轴功能障碍之间关系密切,但确切的参与机制不明。多组学联合分析的方法,为深入了解MGB轴在BD病理生理过程中发挥的重要作用,开辟了新的研究模式。
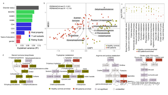
基于血清非靶向代谢组学、粪便宏基因测序以及静息态脑功能磁共振联合分析,本研究共招募了109例BD抑郁发作患者和40例健康志愿者,结果发现:BD患者组中的短链脂肪(SCFAs)衍生物、犬尿氨酸(KYN)、犬尿喹啉酸(KYNA)、γ-氨基丁酸(GABA)、核黄素和叶酸等血清代谢产物水平下降,而精胺、γ-谷氨酰半胱氨酸、琥珀酸、苹果酸和吲哚丙酮酸等升高,主要涉及了机体内色氨酸代谢、精氨酸和脯氨酸代谢、柠檬酸循环、谷胱甘肽代谢、脂肪酸生物合成、泛酸和辅酶A生物合成以及SCFAs代谢等在内的代谢通路,提示BD患者血清代谢水平变化明显。
BD患者组的肠道微生物α多样性下降,β多样性升高,同时结构组成和功能特征也均发生改变,主要表现为Streptococcaceae和Bacteroidaceae等丰度水平升高,而Akkermansia muciniphila和Faecalibacterium prausnitzii等丰度水平下降,在涉及氨基酸代谢和维生素合成等代谢通路方面也存在显著的组间差异,提示BD抑郁发作患者存在肠道微生物紊乱。
同时,进一步的相关分析显示,肠道微生物与血清代谢物显著相关,如Akkermansia muciniphila,Faecalibacterium prausnitzii等与叶酸、核黄素等B族维生素、短链脂肪酸、KYN以及GABA等“神经调节物质”的代谢通路关系密切。
而且,三组学的联合分析还发现,BD患者血清代谢物对大脑功能活动的影响大于肠道微生物对大脑功能活动的影响,提示血清代谢物可能介导了肠道微生物对大脑的调节作用,即肠道微生物及其产生的代谢产物可能通过循环系统向中枢神经系统传递信号,进而调节大脑的功能活动,参与BD抑郁的发病机制。
图片
多组学整合研究的出现,克服了单一组学的局限性,有助于深层次的理解各分子之间的相互作用,挖掘有效的生物标志物,促进对疾病复杂病因学机制的认识,具有良好的应用前景,是未来深入研究异质性疾病,尤其是精神疾病病理机制的新举措。本研究基于多组学整合分析的方法,为进一步探讨BD发生发展过程中的病理生理机制,筛选可靠的生物标志物,构建以肠道微生物为治疗新靶点的药物,实现临床BD的精准诊疗,提供了新的线索。
浙大一院精神卫生中心来建波博士、张佩芬博士生,以及深圳华大基因李志明博士、丁佳虹博士作为共同第一作者,浙大一院胡少华教授、深圳华大基因聂超教授、郑大一院宋学勤教授、丹麦哥本哈根大学Karsten Kristiansen教授和丹麦技术大学Susanne Brix教授为共同通讯作者。本研究由国家自然科学基金、浙江省重点研发计划项目、浙江省万人计划项目、浙江省自然科学基金等资助,浙大一院精神卫生中心全体医护人员通力合作,共同参与了本项目的顺利实施,本项目也得到了浙江大学脑科学与脑医学学院的大力支持!
胡少华教授团队成员
胡少华(左二)、来建波(右一)、张佩芬(左一)
团队成员工作场景
论文链接:https://www.nature.com/articles/s41380-022-01569-9#data-availability